| [索 引 号] | 115003820093257252/2026-00052 | [发文字号] | |
| [主题分类] | 土地 | [载体分类] | 其他 |
| [发布机构] | 合川区人民政府 | [有 效 性] | |
| [成文时间] | 2025-12-31 | [发文时间] | 2026-01-22 |
| [标 题] | 重庆市合川区人民政府关于征收土地的公告(合川府征公〔2025〕14号) | ||
大
中
小
合川府征公〔2025〕14号
重庆市合川区人民政府
关于征收土地的公告
实施合川区城镇规划建设的土地征收申请已经依法批准。根据《中华人民共和国土地管理法》和《中华人民共和国土地管理法实施条例》等法律法规的规定,现将征收土地有关事项公告如下:
一、征地批准机关、时间及批准文号
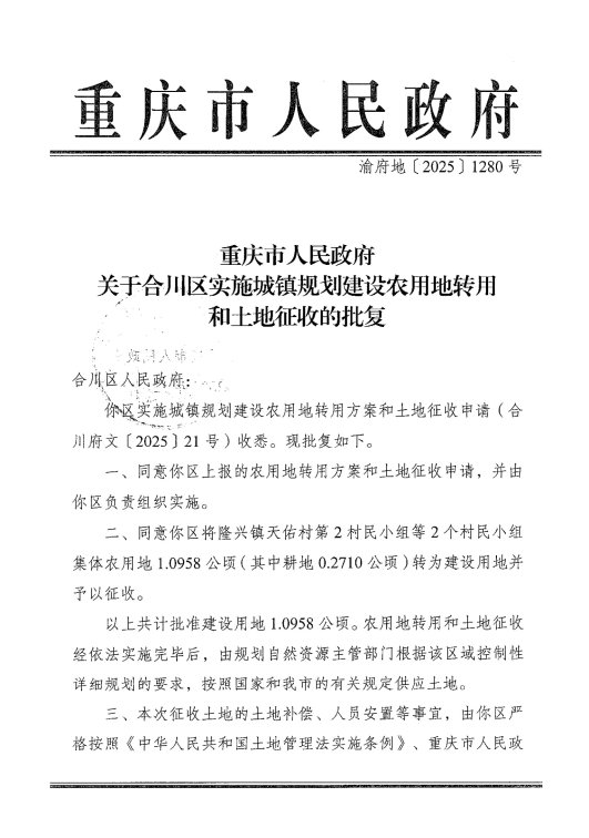
重庆市人民政府于2025年12月17日以渝府地〔2025〕1280号文件批准。批准文件见附件。
二、征收范围、面积及目的
征收隆兴镇天佑村第2村民小组等2个村民小组集体农用地1.0958公顷。具体范围以勘测定界图为准。
土地征收后,拟用于实施合川区城镇规划建设。
三、征收时间安排及其他
(一)已签订征地补偿安置协议的,自本公告发布之日起,本单位将组织区房屋征收事务中心按照协议约定支付征地补偿安置费用。相关当事人应当在收到补偿安置费用后,按照协议约定期限腾退土地和房屋。在约定期限内不腾退土地和房屋的,本单位将依法责令交出土地。
(二)未签订征地补偿安置协议的,本单位自本公告发布之日起45日内依据确定的征地补偿安置方案、土地现状调查结果,依法作出征地补偿安置决定。被征收土地的所有权人、使用权人在征地补偿安置决定规定的期限内不腾退土地和房屋的,也不在法定期限内申请行政复议或者提起行政诉讼的,本单位将依法向人民法院申请强制执行。
特此公告。
附件:1.重庆市人民政府关于合川区实施城镇规划建设农
附件:1.用地转用和土地征收的批复(渝府地〔2025〕1280
附件:1.号)
2.勘测定界图
重庆市合川区人民政府
2025年12月31日
(此件公开发布)
附件1




附件2
勘测定界图

分享文章到
部门解读
一图读懂
媒体视角
政策问答
政策文件
附件下载
主办:重庆市合川区人民政府办公室
邮编:401520
地址:重庆合川区希尔安大道222号
网站标识码:5001170002
微信公众号