| [索 引 号] | 115003820093254189/2025-00084 | [发文字号] | |
| [主题分类] | 其他 | [载体分类] | 其他 | 
| [发布机构] | 合川区太和镇 | [有 效 性] | |
| [成文时间] | 2025-10-15 | [发文时间] | 2025-10-15 | 
| [标 题] | 养老机构设立备案办事指南 | ||
                                   
                            大
                            中
                            小
                        
                               一、受理范围
1.新登记设立的养老机构;
2.具备法人资格的医疗机构设立的养老机构;
3.原许可到期,需重新备案的养老机构;
4.需要法人等变更的养老机构。
二、备案依据
1.《中华人民共和国老年人权益保障法》(2018年修正本)
2.《民政部关于贯彻落实新修改<中华人民共和国老年人权益保障法>的通知》(民函〔2019〕1号)
3.《养老机构管理办法》(民政部令第66号)
三、实施机关
按照备案管理权限,实施机关为区县级以上民政部门。
四、备案流程
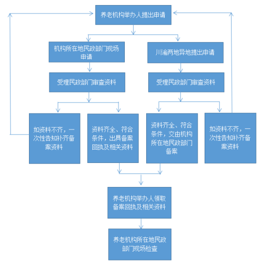
1.备案申请。举办人在收住老年人后10个工作日以内,向机构所在省、市、县(市、区)级民政部门提出备案申请,提交申请材料。可通过机构所在地民政部门办事窗口或川渝其他地区民政部门办事窗口提出申请。网上通过“渝快办”或“天府通”川渝通办专区办理。
2.备案受理。申请人填写《设置养老机构备案书》《养老机构备案承诺书》;接件受理人员核验申请材料,当场作出受理决定,并在线上录入申请信息;对于提交的材料信息不全的,接件受理人员应当当场一次性告知举办者补全材料。
3.资料审查。受理后,审查人员对材料进行审查,在7个工作日内作出备案答复。如属于异地办理,需机构所在地相关部门核实的,接件受理民政部门将机构申请备案情况和申请审查事项通过邮件或线上渠道转交机构所在地民政部门。
4.备案回执。符合备案申请资格,并材料齐全、格式规范、符合法定形式的,备案民政部门出具《设置养老机构备案回执》及《养老机构基本条件告知书》。如属于异地办理,受理民政部门将备案材料转交机构所在地民政部门,由机构所在地民政部门出具回执凭证。
5.领取结果。申请人按约定的方式到申请的民政部门、机构所在地民政部门自取或以邮寄的方式获取《设置养老机构备案回执》及《养老机构基本条件告知书》。
6.现场检查。按照属地管理原则,备案民政部门应当自备案之日起20个工作日以内进行现场检查,并核实备案信息。
五、申请材料
1.根据备案机构实际情况填报《设置养老机构备案书》或《养老机构变更备案书》;
2.根据备案机构性质提交相应的《民办非企业单位登记证书》(副本)复印件、《个体工商户营业执照》(副本)复印件或《事业单位法人证书》(副本)复印件;
3.根据要求提交《养老机构备案承诺书》;
4.根据备案机构实际情况提交自有服务场所的产权证明(如为租赁,还需提供房屋租赁合同)、消防部门出具的验收合格意见或备案资料、环评报告或备案资料以及机构建筑竣工图片;
5.备案申请材料清单见目录。
| 
 材料名称  | 
 要求  | 
 原件份数 (份/套)  | 
 复印件份数 (份/张)  | 
 扫描件 (份/张)  | 
| 
 《设置养老机构备案书》或《养老机构变更备案书》  | 
 盖公章  | 
 2  | 
 0  | 
 1  | 
| 
 《养老机构备案承诺书》  | 
 盖公章  | 
 2  | 
 0  | 
 1  | 
| 
 《民办非企业单位登记证书》  | 
 副本、盖公章  | 
 0  | 
 2  | 
 1  | 
| 
 《个体工商户营业执照》  | 
 副本、盖公章  | 
 0  | 
 2  | 
 1  | 
| 
 《事业单位法人证书》  | 
 副本、盖公章  | 
 0  | 
 2  | 
 1  | 
| 
 如是自有房屋,需提供服务场所的产权证明;如是租赁,需提供租赁房屋产权证明和房屋租赁合同  | 
 盖公章  | 
 0  | 
 2  | 
 1  | 
| 
 消防部门出具的验收合格意见或备案资料  | 
 盖公章  | 
 0  | 
 2  | 
 1  | 
| 
 环评报告或备案资料  | 
 盖公章  | 
 0  | 
 2  | 
 1  | 
| 
 机构建筑竣工图片(包括建筑外立面和房屋内部场景)  | 
 盖公章  | 
 0  | 
 10  | 
 电子版  | 
六、办理时限
| 
 申请时限  | 
 养老机构在收住老年人后10个工作日内  | ||
| 
 受理时限  | 
 0个工作日  | 
 受理时限说明  | 
 自接到申请当场作出受理或不予受理决定  | 
| 
 法定办理时限  | 
 7个工作日  | 
 法定办理时限说明  | 
 7个工作日  | 
| 
 法定现场检查时限  | 
 20个工作日  | 
 法定办理时限说明  | 
 20个工作日  | 
七、备案收费
不收费。
八、办理地点及联系方式
重庆市合川区民政局:(023)85183318
九、办理时间
9:00上班,12:30下班;
14:00上班,18:00下班。
(周一至周五,法定节假日除外)
十、网上办事大厅
重庆市政务服务网:http://zwykb.cq.gov.cn
重庆市市场监管局:http://scjgj.cq.gov.cn
重庆市民政局:http://mzj.cq.gov.cn
附件:1.川渝两地养老机构备案流程图
2.设置养老机构备案书
3.设置养老机构备案回执
4.养老机构基本条件告知书
5.备案承诺书
6.养老机构变更备案书
7.养老机构变更备案回执
附件1
川渝两地养老机构备案流程图

附件2
设置养老机构备案书
民政局:
经我单位研究决定,设置一所养老机构,该养老机构备案信息如下:
1.名称:
2.地址:
3.法人登记机关:
4.统一社会信用代码:
5.法定代表人(主要负责人):
6.居民身份号码:
7.服务范围:
8.服务场所性质:自有/租赁
9.养老床位数量:
10.服务设施占比面积: 建筑面积:
11.联系人:
12.手机号码: 邮箱:
请予以备案。
备案单位: (章)
年 月 日
附件3
设置养老机构备案回执
: 备案编号:
年 月 日报我局的《设置养老机构备案书》及有关材料收到并予以备案。
备案项目如下:
1.名称:
     2.地址:
     3.统一社会信用代码:
4.服务范围:
5.养老床位数量:
6.服务场所性质:自有/租赁
民政局(章)
年 月 日
附件4
养老机构基本条件告知书
养老机构应当根据《中华人民共和国老年人权益保障法》和《养老机构管理办法》的要求,按照属地原则,向相关民政部门登记备案,接受民政等部门的监督管理,并按照法律法规、标准规范、管理规定等开展服务活动。养老机构基本条件如下:
1.应当符合《中华人民共和国建筑法》《中华人民共和国消防法》《无障碍环境建设条例》等法律法规,以及《老年人照料设施建筑设计标准》(住房城乡建设部公告2018年第36号)、《建筑设计防火规范》(住房城乡建设部公告2018年第35号)等国家标准或者行业标准规定的安全生产条件,并符合环境影响评价分类管理要求。依照《中华人民共和国安全生产法》第17条规定,不具备安全生产条件的,不得从事经营服务活动。
2.应当符合和遵照《养老机构管理办法》对备案管理、服务规范、运营管理和监督检查等规定。
3.养老服务应当符合《中华人民共和国老年人权益保障法》《养老机构管理办法》以及《养老机构基本服务质量安全规范》等相关要求。
4.开展餐饮服务的,应当符合现行的《中华人民共和国食品安全法》《食品经营许可管理办法》等法律法规,并符合相应食品安全标准。
5.开展医疗卫生服务的,应当符合现行的《医疗机构管理条例》《医疗机构管理条例实施细则》等法规规章。以及养老机构内设医务室、护理站等设置标准。
6.法律法规规定的其他条件。
附件5
养老机构备案承诺书
本单位承诺如实填报的备案信息,并将按照相关法律法规的要求,及时、准确报送后续重大事项变更信息。
承诺已了解养老机构管理相关法律法规和标准规范,承诺设置的养老机构符合《养老机构基本条件告知书》载明的要求。
承诺按照诚实信用、安全规范、以人为本的原则和相关国家和行业标准开展养老服务,不以养老机构名义从事欺老虐老、不正当关联交易、非法集资等损害老年人合法权益和公平竞争市场秩序的行为。
承诺主动接受并配合民政部门和其他有关部门的指导、监督和管理。
承诺不属实,或者违反上述承诺的,依法承担相应法律责任。
备案单位: (章)
法定代表人(主要负责人)签字:
年 月 日
附件6
养老机构变更备案书
民政局:
我单位有关事项发生变更,该养老机构变更备案信息如下:
变更事项:
变更前:
变更后:
请予以备案。
联系人: 联系方式:
备案单位:        (章)
年  月  日
附件7
养老机构变更备案回执
          :     变更备案编号:
   年  月  日报我局的《养老机构变更备案书》收到并已备案。
变更事项如下:
民政局(章)
年  月  日
分享文章到
部门解读
一图读懂
媒体视角
政策问答
政策文件
附件下载
      
      
      
    
                
                
                
                
                主办:重庆市合川区人民政府办公室
邮编:401520
地址:重庆合川区希尔安大道222号
网站标识码:5001170002
                    微信公众号