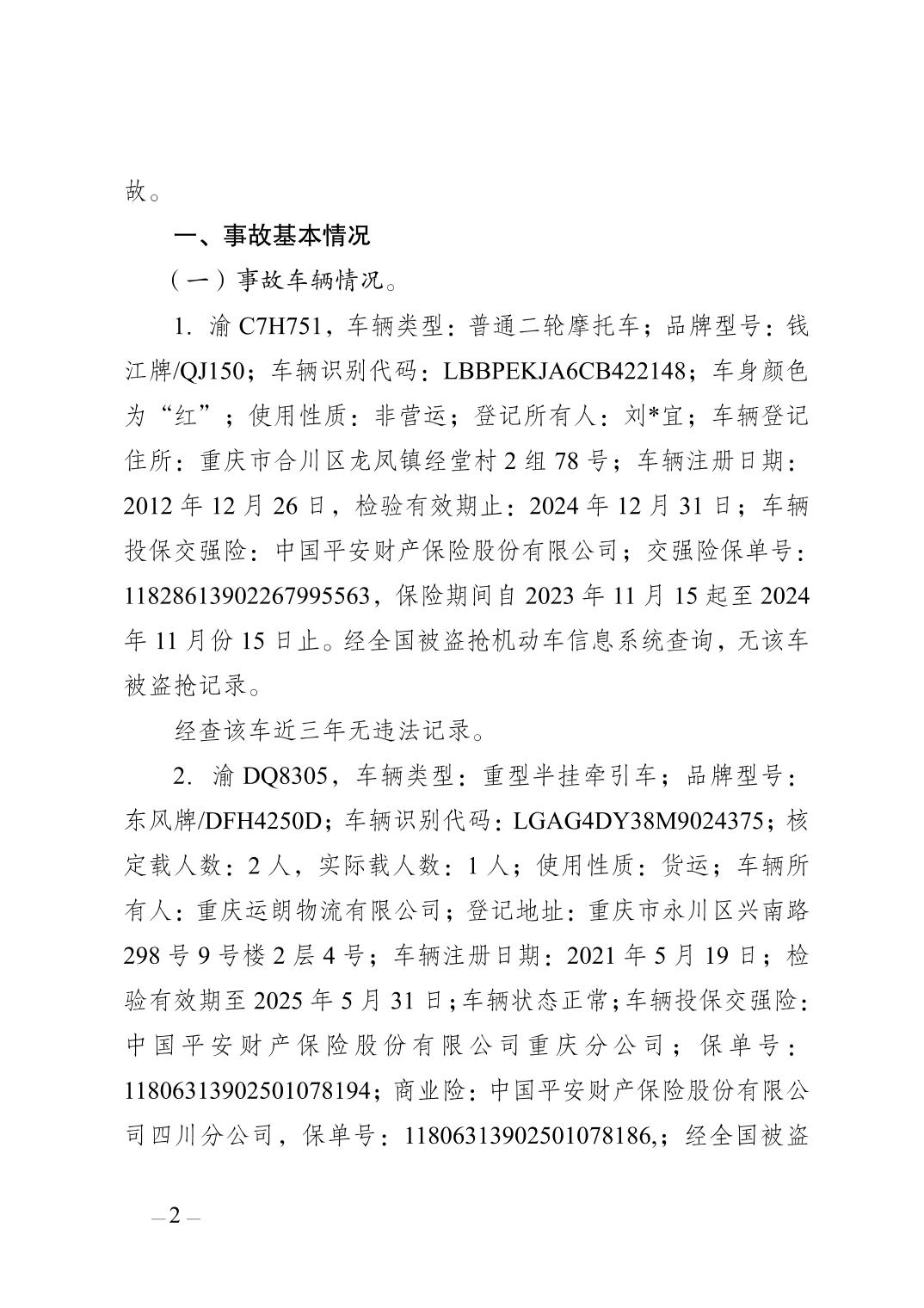
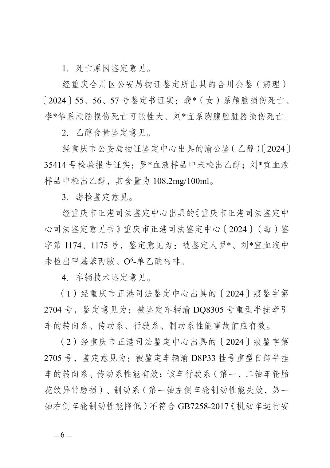
| [索 引 号] | 11500382MB19381807/2026-00034 | [发文字号] | |
| [主题分类] | 安全生产监管 | [载体分类] | 其他 |
| [发布机构] | 合川区应急局 | [有 效 性] | |
| [成文时间] | 2026-04-24 | [发文时间] | 2026-04-24 |
| [标 题] | 合川龙凤“7·29”较大道路交通事故调查报告 | ||
大
中
小














分享文章到
部门解读
一图读懂
媒体视角
政策问答
政策文件
附件下载
主办:重庆市合川区人民政府办公室
邮编:401520
地址:重庆合川区希尔安大道222号
网站标识码:5001170002
微信公众号