| [索 引 号] | 11500382009325776A/2024-00043 | [发文字号] | |
| [主题分类] | 农业、林业、水利 | [载体分类] | 其他 |
| [发布机构] | 合川区水利局 | [有 效 性] | |
| [成文时间] | 2024-09-23 | [发文时间] | 2024-09-23 |
| [标 题] | 合川区水利局水保全流程服务指南 | ||
大
中
小
一、适用范围
适用于合川区水利局审批权限范围内生产建设项目水土保持方案审批的申请和办理。
二、事项审查类型
(一)先审后批(水土保持方案报告书)。
(二)先批后核(水土保持方案报告表),实行告知承诺制。
三、审批依据
(一)《中华人民共和国水土保持法》第二十五、第二十六条。
(二)《生产建设项目水土保持方案管理办法》(水利部令第53号)。
(三)《重庆市实施〈中华人民共和国水土保持法〉办法》第二十一条、第二十二条、第二十三条、第二十四条。
(四)《水利部关于进一步加强深化“放管服”改革全面加强水土保持监管的意见》(水保〔2019〕160号)第二项。
(五)《水利部办公厅关于进一步优化开发区内生产建设项目水土保持管理工作的意见》(办水保〔2020〕235号)。
(六)《关于精简优化水土保持方案行政审批和公共服务工作的通知》(渝水〔2019〕158号)。
四、受理机构
合川区水利局。
五、决定机构
合川区水利局。
六、数量限制
无数量限制。
七、申请条件
(一)申请人条件
1. 审批对象:生产建设单位。
2. 市级审批范围
(1)水土保持方案报告书
①市级审批(核准、备案)征占地面积在20公顷及以上的生产建设项目,其中重庆两江新区、重庆经开区、西部科学城重庆高新区直接管理范围内的项目和万州区辖区内征占地面积在50公顷或挖填土石方总量50万立方米以下的项目由项目所在地水行政主管部门审批;
②跨区县(自治县)的生产建设项目;
③市水利局审批的生产建设项目水土保持方案变更;
④市级及以上批准设立的开发区、高新区、产业园区等园区(区域水土保持方案报告书)。
(2)水土保持方案报告表
跨区县(自治县)的生产建设项目。
(3)豁免水土保持方案审批情形
①征占地面积不足0.5公顷且挖填土石方总量不足1千立方米的小型项目;
②社会投资的小型低风险建设项目(即工业项目、仓储项目,满足建筑面积不大于1万平方米、高度不大于24m,且不涉及易燃、易爆、有毒、有害物品或危险品)。
3. 区级审批范围
(1)水土保持方案报告书
①市级审批(核准、备案)征占地面积不足20公顷的生产建设项目(征占地面积在5公顷及以上或者挖填土石方总量在5万立方米及以上的生产建设项目);
②区县(自治县)审批(核准、备案)的生产建设项目(征占地面积在5公顷及以上或者挖填土石方总量在5万立方米及以上的生产建设项目);
③区县(自治县)水行政主管部门审批的生产建设项目水土保持方案变更;
④区县级批准设立的开发区、高新区、产业园区等园区(区域水土保持方案报告书)。
(2)水土保持方案报告表
区县(自治县)审批(核准、备案)的生产建设项目(征占地面积在0.5公顷以上5公顷以下或者挖填土石方总量在1千立方米以上5万立方米以下的生产建设项目)。
(3)豁免水土保持方案审批情形
①征占地面积不足0.5公顷且挖填土石方总量不足1千立方米的项目;
②社会投资的小型低风险建设项目——新建、改建、扩建的工业项目、仓储项目,且总建筑面积不大于1万平方米。
(二)准予许可条件
1.符合水土保持法律、法规、规章和规范性文件规定。
2.符合水土保持规程、规范和技术标准要求。
3.符合水土保持方案技术评审通过条件。
八、禁止性要求
(一)水土流失防治目标、防治责任范围不合理的。
(二)弃土弃渣未开展综合利用调查或者综合利用方案不可行,取土场、弃渣场位置不明确、选址不合理的。
(三)表土资源保护利用措施不明确,水土保持措施配置不合理、体系不完整、等级标准不明确的。
(四)生产建设项目选址选线涉及水土流失重点预防区、重点治理区,但未按照水土保持标准、规范等要求优化建设方案、提高水土保持措施等级的。
(五)水土保持方案基础资料数据明显不实,内容存在重大缺陷、遗漏的。
九、申请材料目录
(一)水土保持方案报告书
|
序号 |
提交材料名称 |
原件/ 复印件 |
纸质文件份数 |
备注 |
|
1 |
生产建设项目水土保持方案审批申请表 |
原件 |
1份 |
加盖生产建设单位公章。 |
|
2 |
生产建设项目水土保持方案报告书(送审稿) |
原件 |
6份 |
1.电子件光盘1张; 2.加盖生产建设单位和编制单位公章,编写人员签字。 |
|
3 |
生产建设项目水土保持方案报告书(报批稿) |
原件 |
1份 |
1.电子件光盘2张(含评审打分表、专家评审意见); 2.加盖生产建设单位和编制单位公章,编写人员签字、评审专家组长签字。 3.开展专家评审会后,按专家评审意见修改完善后报送 |
(二)水土保持方案报告表
|
序号 |
提交材料名称 |
原件/ 复印件 |
纸质文件份数 |
备注 |
|
1 |
××项目水土保持方案报告表 |
原件 |
2份 |
1.含未装订报告表原件1份; 2.电子件光盘2张; 3.加盖生产建设单位公章。 |
注:涉密项目按国家保密规定执行。
十、申请接收
(一)申请方式:申请人可通过重庆市网上办事大厅提交电子材料,采取窗口报送、邮寄等方式提交纸质材料;也可到窗口申请和提交纸质材料。
(二)地址:重庆市合川区水利局409室水土保持科
(三)联系电话:023-42725949。
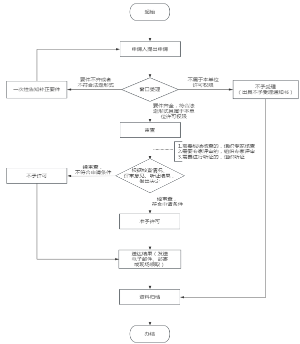
十一、办理基本流程
(一)水土保持方案报告书
1.申请:生产建设项目开工前,申请人通过重庆市网上办事大厅https://zwykb.cq.gov.cn/向合川区水利局提出申请。审批申请表可在重庆市网上办事大厅工程建设项目审批板块中下载。
2.受理:由合川区工程建设政务服务中心水利工程窗口统一收件,并在3个工作日内对申请做出处理,制作受理通知书或不予受理决定书或补正通知书或不受理告知书。
3.审查:合川区水利局对申请材料进行全面审查,组织专家评审(含现场踏勘),材料满足相关要求的提出审查意见;材料不满足相关要求的,提出修改意见,项目法人按要求修改完善材料,合川区水利局组织专家复核,并提出复核意见。若需要听证的,由合川区水利局组织听证。
4.决定:经审查,符合条件的,合川区水利局出具准予许可决定;不符合条件的,合川区水利局出具不予许可决定。
5.送达:申请人到重庆市工程建设政务服务中心水利工程窗口领取或通过电子邮件发放许可决定,也可联系水利工程窗口申请邮寄领取。
(二)水土保持方案报告表
1.申请:生产建设项目开工前,申请人通过重庆市网上办事大厅https://zwykb.cq.gov.cn/向合川区水利局提出申请。审批申请表可在重庆市网上办事大厅工程建设项目审批板块中下载。
2.受理:由重庆市工程建设政务服务中心水利工程窗口统一收件,并在1个工作日内对申请做出处理,制作受理通知书或不予受理决定书或补正通知书或不受理告知书。
3.审核:合川区水利局对申请材料进行全面审核。
4.决定:经审核,符合条件的,合川区水利局出具准予许可决定;不符合条件的,合川区水利局出具不予许可决定。
5.送达:申请人到合川区工程建设政务服务中心水利工程窗口领取或通过电子邮件发放许可决定,也可联系水利工程窗口申请邮寄领取。
十二、办理方式
网上办理、窗口办理。
十三、办结时限
(一)水土保持方案报告书
1.法定时限:10个工作日。
2.承诺时限:5个工作日(不含专家评审、听证等时间),特殊情况经区水利局负责人同意,并与服务对象协商,可以延长5个工作日。
3.专家评审时限:不超过30个工作日(从向专家发送评审资料开始到专家组提交正式评审意见),但根据专家评审的初步意见,申请人对有关材料进行补充完善的时间除外。
4.补充完善时限:专家评审过程中,若报告原则性通过专家评审但需修改完善的,则申请人需在技术评审会后20个工作日内提交完善后的报告,逾期未报,则该行政许可事项作退件处理。
(二)水土保持方案报告表
1.法定时限:10个工作日。
2.承诺时限:1个工作日。
十四、收费依据及标准
不收费。
十五、审批结果
行政许可决定。
十六、结果送达
申请人可到合川区工程建设政务服务中心水利工程窗口领取或通过电子邮件获取许可决定,也可联系水利工程窗口申请邮寄领取。
十七、申请人权利和义务
(一)申请人权利
依据《中华人民共和国行政许可法》第七条和第八条,申请人依法享有以下权利:
1.申请人对行政机关实施行政许可,享有陈述权、申辩权;有权依法申请行政复议或者提起行政诉讼;其合法利益因行政机关违法实施行政许可受到损害的,有权依法要求赔偿。
2.申请人依法取得的行政许可受法律保护,行政机关不得擅自改变已经生效的行政许可。行政许可所依据的法律、法规、规章修改或者废止,或者准予行政许可所依据的客观情况发生重大变化的,为了公共利益的需要,行政机关可以依法变更或者撤回已经生效的行政许可。由此给公民、法人或者其他组织造成财产损失的,行政机关应当依法补偿。
(二)申请人义务
依据《中华人民共和国行政许可法》第九条和第三十一条,申请人依法履行以下义务:
1.申请人申请行政许可,应当如实向行政机关提交有关材料和反映真实情况,并对其申请材料实质内容的真实性负责。
2.依法取得行政许可,除法律、法规规定依照法定条件和程序可以转让的外,不得转让。
十八、咨询途径
(一)现场咨询:重庆市合川区希尔安大道223号行政服务中心A区53号水利局综合窗口
(二)电话咨询:023-85181602。
(三)网上咨询:合川区网上办事大厅
十九、监督投诉渠道
(一)电话监督投诉渠道:023-42747006。
(二)现场监督投诉渠道:合川区南津街南园路542号水利局506政策法规监督科。
二十、办公地址和时间
(一)办事大厅地址:重庆市合川区希尔安大道223号行政服务中心A区53号水利局综合窗口
(二)乘坐116、213、516、825等公交车到区政府站后,按标识步行即可到达。
(三)办公时间:周一至周五(法定节假日除外),上午:9:00—12:00,下午:14:00—17:30。
二十一、办理进程和结果公开查询
https://zwykb.cq.gov.cn/(重庆市网上办事大厅)。
二十二、备注
(一)可能造成水土流失的生产建设项目指需要扰动地表、开挖回填土石方、改变原地形地貌或地下构造、损坏水土保持功能的所有生产建设和资源开发项目。
(二)依法应当编制水土保持方案的生产建设项目,生产建设单位未编制水土保持方案或者水土保持方案未经水行政主管部门批准的,生产建设项目不得开工建设。
(三)征占地面积在5公顷及以上或者挖填土石方总量在5万立方米及以上的生产建设项目应编制水土保持方案报告书;征占地面积在0.5公顷以上5公顷以下或者挖填土石方总量在1千立方米以上5万立方米以下的生产建设项目编制水土保持方案报告表。
(四)区域水土保持方案审批后,园区内的单个建设项目不再办理水土保持方案审批手续,在开工前填写水土保持方案登记表向园区所在区县水行政主管部门(通过渝快办平台)和园区管理机构报备。
附录:1.流程图
2.生产建设项目水土保持方案审批申请表
3.××项目水土保持方案报告表
附录1—1
流程图(水土保持方案报告书)

附录1—2
流程图(水土保持方案报告表)

附录2
生产建设项目水土保持方案审批申请表
|
项目名称 |
| ||||||
|
单位名称 |
| ||||||
|
地址 |
|
邮 编 |
| ||||
|
联系人 |
|
电 话 |
| ||||
|
项目主体工程审批(核准、备案) 单位及文号 |
| ||||||
|
|
建设地点 |
| |||||
|
征占地面积 |
m2 | ||||||
|
挖填方总量 |
万万m3 | ||||||
|
弃渣量 |
万万m3 | ||||||
|
防治责任范围面积 |
hm2 |
水土保持投资 |
万万元 | ||||
|
方案实施期 |
|
水土保持补偿费 |
万万元 | ||||
|
申请单位(签章):
年月日 | |||||||
(备注:如以文件方式提出申请,文件中应包含本表格的主要内容)
附录3
××项目
水土保持方案报告表
建设单位(个人):
法 定 代 表 人:
通 讯 地 址:
联 系 人:
电 话:
报 送 时 间:
告知事项
|
序号 |
告知内容 |
|
1 |
根据批复的水土保持方案,组织开展水土保持设计,并作为主体工程设计的重要组成部分;严格落实水土保持三同时制度。 |
|
2 |
若项目建设地点、规模发生重大变化,或水土保持措施需要作出重大变更的,以及新设取、弃土场的应补充或修改水土保持方案并报原审批机关批准。 |
|
3 |
严格控制水土流失防治责任范围;严格落实方案确定的各项水土保持措施,确保水土保持设施建设质量和进度。 |
|
4 |
项目开工前,应及时缴纳水土保持补偿费。 |
|
5 |
接受水土保持方案审批机关的跟踪检查。 |
|
6 |
水土保持措施完工后、项目投入使用前,应依法开展水土保持自主验收并向水土保持方案审批机关报备验收资料。 |
|
7 |
本行政许可决定有效期为三年,自签发之日起计算。期满后,若该工程未开工建设,本许可决定自行失效。 |
注:对告知内容若无异议,在以下“对告知事项的承诺意见”一栏手写“按上述要求执行”并签章。
对告知事项的承诺意见:
建设单位(个人):
日期: 年 月 日
水土保持方案报告表
|
项目 概况 |
项目名称 |
| ||||||||||
|
建设地点 |
区(县、自治县)乡(镇、街道)村(社区) | |||||||||||
|
立项部门 |
|
立项文号 |
| |||||||||
|
建设内容 |
| |||||||||||
|
建设性质 |
|
总投资 (万元) |
| |||||||||
|
土建投资 (万元) |
|
占地面积(hm2) |
永久: | |||||||||
|
临时: | ||||||||||||
|
动工时间 |
|
完工时间 |
| |||||||||
|
土石方(m3) |
挖方 |
填方 |
借方 |
余(弃)方 | ||||||||
|
|
|
|
| |||||||||
|
取土(石、砂)场 |
(应填写本项目防治责任范围内的,明确位置、数量、取土量) | |||||||||||
|
弃土(石、渣)场 |
(应填写本项目防治责任范围内的,明确位置、数量、弃渣量) | |||||||||||
|
外借土石方情况 |
(应填写数量、来源及该项目的基本情况) | |||||||||||
|
外弃土石方情况 |
(应填写数量、去向及该项目或社会渣场的基本情况) | |||||||||||
|
项目区 概况 |
涉及重点防治区 情况 |
|
地貌类型 |
| ||||||||
|
原地貌土壤侵蚀模数[t/km2.a] |
|
容许土壤流失量[t/km2.a] |
| |||||||||
|
项目选址(线)水土保持评价 |
| |||||||||||
|
预测水土流失总量(t) |
| |||||||||||
|
防治责任范围(hm2) |
| |||||||||||
|
防治标准等级及 目标 |
防治标准等级 |
| ||||||||||
|
水土流失治理度(%) |
|
土壤流失控制比 |
| |||||||||
|
渣土防护率(%) |
|
表土保护率(%) |
| |||||||||
|
林草植被恢复率(%) |
|
林草覆盖率(%) |
| |||||||||
|
水土保持措施 |
(应填写各项工程措施布设的位置、结构和断面形式、工程量,各项植物措施布设的位置、配置形式、面积和数量,各项临时措施布设的位置、形式和工程量) | |||||||||||
|
措施类型 |
措施名称 |
布设位置 |
断面形式 /配置形式 |
工程量 |
备注 | |||||||
|
工程措施 |
A措施 |
|
|
|
| |||||||
|
B措施 |
|
|
|
| ||||||||
|
…… |
|
|
|
| ||||||||
|
植物 措施 |
A措施 |
|
|
|
| |||||||
|
B措施 |
|
|
|
| ||||||||
|
…… |
|
|
|
| ||||||||
|
临时 措施 |
A措施 |
|
|
|
| |||||||
|
B措施 |
|
|
|
| ||||||||
|
…… |
|
|
|
| ||||||||
|
水土保持投资估算(万元) |
工程措施 |
(需明确方案新增) |
植物措施 |
(需明确方案新增) | ||||||||
|
临时措施 |
(需明确方案新增) |
水土保持补偿费 |
| |||||||||
|
独立费用 |
建设管理费 |
| ||||||||||
|
水土保持监理费 |
| |||||||||||
|
设计费 |
| |||||||||||
|
…… |
| |||||||||||
|
总投资 |
(需明确方案新增投资) | |||||||||||
|
编制单位 |
|
建设单位 |
| |||||||||
|
法人代表及电话 |
|
法人代表及电话 |
| |||||||||
|
地址 |
|
地址 |
| |||||||||
|
邮编 |
|
邮编 |
| |||||||||
|
联系人及电话 |
|
联系人及电话 |
| |||||||||
|
电子信箱 |
|
电子信箱 |
| |||||||||
|
传真 |
|
传真 |
| |||||||||
|
专家审核意见:
专家签字:
年月日 | ||||||||||||
|
水行政主管部门许可决定:
经办人:单位盖章: 年月日 | ||||||||||||
说明:
1. 封面后应附责任页。
2. 报告表应附项目支持性文件;应附项目地理位置图、项目总平面布置图、水土流失防治责任范围及水土保持措施总体布局图等,防治责任范围要落实项目建设区用地红线边界,并提供矢量图(电子文件)。
3. 涉及取土(石、砂)场、弃土(石、渣)场的应附水土保持措施设计说明及设计图纸。
4.专家审核意见至少一名市级专家库的专家签字。
5.用此表表达不清的事项,可用附件表述。
6.本表一式四份,经水行政主管部门审查批准后,报送二份至水行政主管部门作为监督检查依据。
一、适用范围
适用于合川区水利局办理范围的生产建设项目水土保持方案自主验收报备的申请和办理。
二、事项办理类型
报备。
三、办理依据
(一)《重庆市实施〈中华人民共和国水土保持法〉办法》第二十六条。
(二)《生产建设项目水土保持方案管理办法》(水利部令第53号)第二十二条。
(三)《水利部办公厅关于印发生产建设项目水土保持监督管理办法的通知》(办水保〔2019〕172号)。
(四)《水利部关于加强事中事后监管规范生产建设项目水土保持设施自主验收的通知》(水保〔2017〕365号)。
(五)《水利部关于进一步加强深化“放管服”改革全面加强水土保持监管的意见》(水保〔2019〕160号)。
(六)《合川区水利局关于精简优化水土保持方案行政审批和公共服务工作的通知》(渝水〔2019〕158号)。
四、受理机构
合川区水利局。
五、决定机构
合川区水利局。
六、数量限制
无数量限制。
七、申请条件
(一)申请人条件
1.办理对象:建设单位。
2.市级办理范围:市水利局审批水土保持方案的生产建设项目。其中万州区、重庆两江新区直接管理范围内的项目由项目所在地水行政主管部门办理。
3. 区级办理范围:区县(自治县)水行政主管部门审批水土保持方案的生产建设项目。
(二)报备条件
1.符合水土保持法律、法规、规章和规范性文件规定。
2.符合水土保持规程和规范、技术标准要求。
八、禁止性要求
无。
九、申请材料目录
(一)编制水土保持方案报告书的生产建设项目
|
序号 |
提交材料名称 |
原件/复印件 |
纸质文件 份数 |
备注 |
|
1 |
生产建设项目水土保持设施验收鉴定书 |
原件 |
1份 |
|
|
2 |
生产建设项目水土保持监测总结报告 |
原件 |
1份 |
|
|
3 |
生产建设项目水土保持设施验收报告 |
原件 |
1份 |
|
(二)编制水土保持方案报告表的生产建设项目和已开展区域水土保持评价的园区内建设项目
|
序号 |
提交材料名称 |
原件/复印件 |
纸质文件 份数 |
备注 |
|
1 |
生产建设项目水土保持设施自主验收表 |
原件 |
1份 |
或提供:生产建设项目水土保持设施验收鉴定书。 |
注:涉密项目按国家保密规定执行。
十、申请接收
(一)申请方式:申请人可通过重庆市网上办事大厅提交电子材料,采取窗口报送、邮寄等方式提交纸质材料;也可到窗口申请和提交纸质材料。
(二)地址:重庆市合川区希尔安大道223号行政服务中心A区53号水利局综合窗口
(三)联系电话:023-85181602。
十一、办理基本流程
(一)申请:申请人通过重庆市网上办事大厅https://zwykb.cq.gov.cn/向合川区水利局提出申请。审批申请表可在重庆市网上办事大厅工程建设项目审批板块中下载。
(二)受理:由合川区程建设政务服务中心水利工程窗口统一收件,并在3个工作日内对申请做出处理,制作受理通知书或不予受理决定书或补正通知书或不受理告知书。
(三)审核:合川区水利局对申请材料进行全面审核。
(四)决定:经审核,符合条件的合川区水利局出具水土保持设施验收报备回执。
(五)送达:申请人到合川区工程建设政务服务中心水利工程窗口领取或通过电子邮件发放水土保持设施验收报备回执,也可联系水利工程窗口申请邮寄领取。
十二、办理方式
网上办理、窗口办理。
十三、办结时限
承诺时限:1个工作日。
十四、收费依据及标准
不收费。
十五、办理结果
水土保持设施验收报备回执。
十六、结果送达
申请人可到合川区工程建设政务服务中心水利工程窗口领取或通过电子邮件获取水土保持设施验收报备回执,也可联系水利工程窗口申请邮寄领取。
十七、咨询途径
(一)现场咨询:重庆市合川区希尔安大道223号行政服务中心A区53号水利局综合窗口
(二)电话咨询:023-85181602。
(三)网上咨询:合川区网上办事大厅
十八、监督投诉渠道
(一)电话监督投诉渠道:023-42747006。
(二)现场监督投诉渠道:合川区南津街南园路542号水利局506政策法规监督科。
十九、办公地址和时间
(一)办事大厅地址:重庆市合川区希尔安大道223号行政服务中心A区53号水利局综合窗口
(二)乘坐116、213、516、825等公交车到区政府站后,按标识步行即可到达。
(三)办公时间:周一至周五(法定节假日除外),上午:9:00—12:00,下午:14:00—17:30。
二十、办理进程和结果公开查询
https://zwykb.cq.gov.cn/(重庆市网上办事大厅)。
二十一、备注
(一)申请人应当在水土保持设施自主验收通过后3个月内,向审批水土保持方案的水行政主管部门申请报备。
(二)编制水土保持方案报告表的生产建设项目和已开展区域水土保持评价的园区建设项目,应当有至少一名市水利局水土保持方案专家库专家在水土保持设施验收鉴定书或生产建设项目水土保持设施自主验收表上签署意见。
(三)生产建设单位在水土保持设施验收合格后,及时在其官方网站或其他公众知悉的网站公示水土保持设施验收材料,公示时间不少于20个工作日,公示完成后才能提交此申请事项。
4.生产建设项目水土保持监测总结报告
5.生产建设项目水土保持设施自主验收表
附录1
流程图

附录2
前言
1.1 项目概况
1.1.1 地理位置
1.1.2 主要技术指标
1.1.3 项目投资
1.1.4 项目组成及布置
1.1.5 施工组织及工期
1.1.6 土石方情况
1.1.7 征占地情况
1.1.8 移民安置和专项设施改(迁)建
1.2 项目区概况
1.2.1 自然条件
1.2.2 水土流失及防治情况
2.1 主体工程设计
2.2 水土保持方案
2.3 水土保持方案变更
2.4 水土保持后续设计
3.1 水土流失防治责任范围
3.2 弃渣场设置
3.3 取土场设置
3.4 水土保持措施总体布局
3.5 水土保持设施完成情况
3.6 水土保持投资完成情况
4.1 质量管理体系
4.2 各防治分区水土保持工程质量评定
4.2.1 项目划分及结果
4.2.2 各防治分区工程质量评定
4.3 弃渣场稳定性评估
4.4 总体质量评价
5.1 初期运行情况
5.2 水土保持效果
5.3 公众满意度调查
6.1组织领导
6.2规章制度
6.3建设管理
6.4水土保持监测
6.5水土保持监理
6.6水行政主管部门监督检查意见落实情况
6.7水土保持补偿费缴纳情况
6.8水土保持设施管理维护
7.1 结论
7.2遗留问题安排
8.1附件
(1)项目建设及水土保持大事记;
(2)项目立项(审批、核准、备案)文件;
(3)水土保持方案、重大变更及其批复文件;
(4)水土保持初步设计或施工图设计审批(审查、审核)资料;
(5)水行政主管部门的监督检查意见;
(6)分部工程和单位工程验收签证资料;
(7)重要水土保持单位工程验收照片;
(8)其他有关资料。
8.2附图
(1)主体工程总平面图;
(2)水土流失防治责任范围及水土保持措施布设竣工验收图;
(3)项目建设前、后遥感影像图;
(4)其他相关图件。
附录3
项 目 名 称
项 目 编 号
建 设 地 点
验 收 单 位
年 月 日
一、生产建设项目水土保持设施验收基本情况表
|
项目名称 |
|
行业类别 |
|
|
主管部门 (或主要投资方) |
|
项目性质 |
|
|
水土保持方案批复机关、文号及时间 |
| ||
|
水土保持方案变更批复机关、文号及时间 |
| ||
|
水土保持初步设计批复机关、文号及时间 |
| ||
|
项目建设起止时间 |
| ||
|
水土保持方案编制单位 |
| ||
|
水土保持初步设计单位 |
| ||
|
水土保持监测单位 |
| ||
|
水土保持施工单位 |
| ||
|
水土保持监理单位 |
| ||
|
水土保持设施验收 报告编制单位 |
| ||
二、验收意见
|
验收意见提纲: 介绍验收会议基本情况,包括主持单位、时间、地点、参加人员和验收组等。 介绍验收会议工作情况。 (一)项目概况 说明项目建设地点、主要技术指标、建设内容和开完工情况。 (二)水土保持方案批复情况(含变更) 说明水土保持方案批复时间、文号和主要内容等。 (三)水土保持初步设计或施工图设计情况 说明水土保持初步设计(水土保持专章或水土保持部分)的批复时间、机关和文号等,说明水土保持施工图设计审核、审查情况。 (四)水土保持监测情况 说明水土保持监测工作开展情况和监测报告主要结论。 (五)验收报告编制情况和主要结论 说明水土保持设施验收报告编制情况和验收报告主要结论。 (六)验收结论 说明该项目实施过程中是否落实了水土保持方案及批复文件要求,是否完成了水土流失预防和治理任务,水土流失防治指标是否达到水土保持方案确定的目标值,是否符合水土保持设施验收的条件,是否同意该项目水土保持设施通过验收。 (七)后续管护要求 提出水土保持设施后续管护要求。 |
|
分 工 |
姓名 |
单位 |
职务/职称 |
签 字 |
备注 |
|
组长 |
|
|
|
|
建设单位 |
|
成
员 |
|
|
|
|
验收报告编制单位 |
|
|
|
|
| ||
|
|
|
|
|
监测单位 | |
|
|
|
|
| ||
|
|
|
|
|
监理单位 | |
|
|
|
|
| ||
|
|
|
|
|
水土保持方案编制单位 | |
|
|
|
|
| ||
|
|
|
|
|
施工单位 | |
|
|
|
|
|
附录4
前言
1.1 建设项目概况
1.1.1 项目基本情况
1.1.2 项目区概况
1.2 水土保持工作情况
1.3 监测工作实施情况
1.3.1 监测实施方案执行情况
1.3.2 监测项目部设置
1.3.3 监测点布设
1.3.4 监测设施设备
1.3.5 监测技术方法
1.3.6 监测成果提交情况
2.1 扰动土地情况
2.2 取料(土、石)、弃渣(土、石、矸石、尾矿等)
施落实情况等)、监测频次与方法。
2.3 水土保持措施
2.4 水土流失情况
3.1 防治责任范围监测
3.1.1 水土流失防治责任范围
3.1.2 背景值监测
3.1.3 建设期扰动土地面积
3.2 取料监测结果
3.2.1 设计取料情况
3.2.2 取料场位置、占地面积及取料量监测结果
3.2.3 取料对比分析
3.3 弃渣监测结果
3.3.1 设计弃渣情况
3.3.2 弃渣场位置、占地面积及弃渣量监测结果
3.3.3 弃渣对比分析
3.4 土石方流向情况监测结果
3.5 其他重点部位监测结果
4.1 工程措施监测结果
4.2 植物措施监测结果
4.3 临时防护措施监测结果
4.4 水土保持措施防治效果
5.1 水土流失面积
5.2 土壤流失量
5.3 取料、弃渣潜在土壤流失量
5.4 水土流失危害
6.1 扰动土地整治率
6.2 水土流失总治理度
6.3 拦渣率与弃渣利用情况
6.4 土壤流失控制比
6.5 林草植被恢复率
6.6 林草覆盖率
7.1 水土流失动态变化
7.2 水土保持措施评价
7.3 存在问题及建议
7.4 综合结论
8.1 附图
(1)项目区地理位置图
(2)监测分区及监测点布设图
(3)防治责任范围图
(4)取料场、弃渣场分布图
8.2 有关资料
(1)监测影像资料
(2)监测季度报告
(3)其他项目监测工作相关的资料
附表
|
主体工程主要技术指标 | |||||||||||||||
|
项目名称 |
| ||||||||||||||
|
建设规模 |
|
建设单位、联系人 |
| ||||||||||||
|
建设地点 |
| ||||||||||||||
|
所属流域 |
| ||||||||||||||
|
工程总投资 |
| ||||||||||||||
|
工程总工期 |
| ||||||||||||||
|
水土保持监测指标 | |||||||||||||||
|
监测单位 |
|
联系人及电话 |
| ||||||||||||
|
自然地理类型 |
|
防治标准 |
| ||||||||||||
|
监测内容 |
监测指标 |
监测方法(设施) |
监测指标 |
监测方法(设施) | |||||||||||
|
1.水土流失状况监测 |
|
2.防治责任范围监测 |
| ||||||||||||
|
3.水土保持措施情况监测 |
|
4.防治措施效果监测 |
| ||||||||||||
|
5.水土流失危害监测 |
|
水土流失背景值 |
t/km2•a | ||||||||||||
|
方案设计防治责任 范围 |
hm2 |
容许土壤流失量 |
t/km2•a | ||||||||||||
|
水土保持投资 |
万元 |
水土流失目标值 |
t/km2•a | ||||||||||||
|
防治措施 |
按监测分区分别叙述工程措施、植物措施、临时措施中各项措施的监测成果。 | ||||||||||||||
|
监测结论 |
防治效果
|
分类指标 |
目标值(%) |
达到值(%) |
实际监测数量 | ||||||||||
|
扰动土地整治率 |
|
|
防治措施面积 |
hm2 |
永久建筑物及硬化面积 |
hm2 |
扰动土地总面积 |
hm2 | |||||||
|
水土流失总治理度 |
|
|
防治责任范围面积 |
hm2 |
水土流失总面积 |
hm2 | |||||||||
|
土壤流失控制比 |
|
|
工程措施面积 |
hm2 |
容许土壤流失量 |
t/km2•a | |||||||||
|
林草覆盖率 |
|
|
植物措施面积 |
hm2 |
监测土壤流失情况 |
t/km2•a | |||||||||
|
林草植被恢复率 |
|
|
可恢复林草 植被面积 |
hm2 |
林草类植被面积 |
hm2 | |||||||||
|
拦渣率 |
|
|
实际拦挡弃渣量 |
万m3 |
总弃渣量 |
万m3 | |||||||||
|
水土保持治理 达标评价 |
| ||||||||||||||
|
总体结论 |
| ||||||||||||||
|
主要建议 |
| ||||||||||||||
生产建设项目水土保持设施自主验收表
建设单位:(加盖公章) 日期:
|
|
建设地点 |
| ||||||||||
|
项目审批(核准、备案)机关、文号 |
|
水土保持方案审批(报备)机关、时间 |
| |||||||||
|
项目征占地面积(hm2) |
|
水土流失防治责任范围(hm2) |
| |||||||||
|
项目挖方总量(万m3) |
|
填方总量(万m3) |
|
借方总量(万m3) |
|
弃方总量(万m3) |
| |||||
|
表土剥离量 |
|
表土利用量 |
| |||||||||
|
项目建设工期 |
|
水土保持设施建设工期 |
| |||||||||
|
项目规模和主要建设内容 |
| |||||||||||
|
主要水土保持设施及工程量 |
| |||||||||||
|
工程总投资 (万元) |
|
水土保持设施投资(万元) |
|
缴纳水土保持补偿费(万元) |
| |||||||
|
水土流失防治目标完成情况 |
水土流失治理度% |
目标值 |
|
土壤流失控制比 |
目标值 |
|
渣土防护率% |
目标值 |
| |||
|
完成值 |
|
完成值 |
|
完成值 |
| |||||||
|
表土保护率% |
目标值 |
|
林草植被恢复率% |
目标值 |
|
林草覆盖率% |
目标值 |
| ||||
|
完成值 |
|
完成值 |
|
完成值 |
| |||||||
|
自主验收情况 |
(一)项目水土保持设施已按水土保持方案和相关设计文件要求建成,建设资料齐全 |
□是□否 | ||||||||||
|
(二)建成的水土保持设施符合相关规范规程要求,能持续、安全、有效运行,符合交付使用要求 |
□是□否 | |||||||||||
|
(三)水土保持设施后续管理、维护主体明确 |
□是□否 | |||||||||||
|
自主验收结论 |
合格(不合格) | |||||||||||
|
水土保持专家签字 |
|
工作单位 |
|
联系电话 |
| |||||||
|
水保设施设计单位意见: |
水保设施施工单位意见: |
水保设施监理单位意见: | ||||||||||
|
|
|
| ||||||||||
|
(加盖公章) |
(加盖公章) |
(加盖公章) | ||||||||||
|
项目负责人: |
项目负责人: |
项目负责人: | ||||||||||
|
日期: |
日期: |
日期: | ||||||||||
建设单位联系人: 联系电话(手机):
(注:本表适用于编制水土保持方案报告表的生产建设项目和己开展区域评价的园区建设项目水土保持设施自主验收)
分享文章到
主办:重庆市合川区人民政府办公室
邮编:401520
地址:重庆合川区希尔安大道222号
网站标识码:5001170002
微信公众号