| [索 引 号] | 11500382009325442R/2025-00185 | [发文字号] | 合川民发〔2025〕36号 |
| [主题分类] | 民政、乡村振兴、救灾 | [载体分类] | 公文 |
| [发布机构] | 合川区民政局 | [有 效 性] | |
| [成文时间] | 2025-03-19 | [发文时间] | 2025-04-07 |
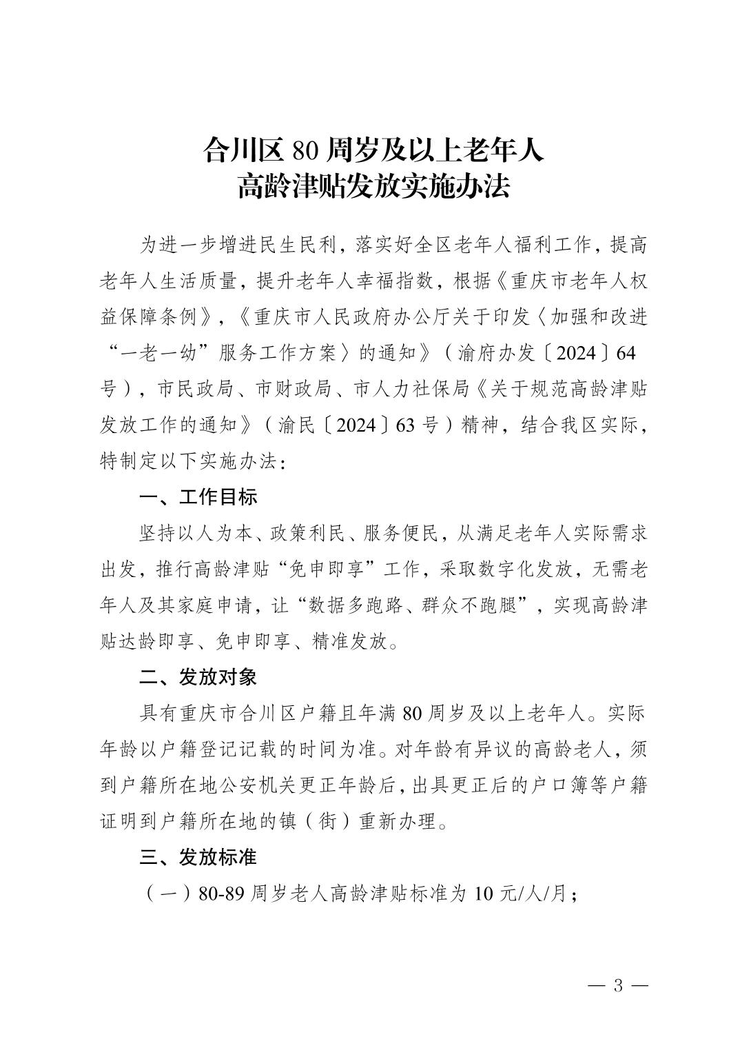
| [标 题] | 关于印发合川区80周岁及以上老年人高龄津贴发放实施办法的通知 | ||
大
中
小








分享文章到
主办:重庆市合川区人民政府办公室
邮编:401520
地址:重庆合川区希尔安大道222号
网站标识码:5001170002
微信公众号